Curso Excel 2013 Avançado R$75,00 O preço original era: R$75,00.R$19,90O preço atual é: R$19,90.
Curso Direito Tributário R$85,00 O preço original era: R$85,00.R$55,20O preço atual é: R$55,20.
Curso Maya 2016 Modelagem de Interiores
Aprenda o processo de produção de modelagem de interiores no Autodesk Maya
- 32 videoaulas (03:31:25)
- Acesso Vitalício
- teste de certificação
- online e no seu ritmo
De R$85,00 Por R$19,90
ou R$19,90 (pix
)
De R$85,00 Por R$19,90
ou R$19,90 (pix
)
ou
Prévia do curso
Curso Maya 2016 Modelagem de Interiores
Vídeos de amostra gratuitos:
- M1A1 - Apresentação do Curso00:01:59
- M1A2 - Iniciando o Projeto e Configurando a Cena Final00:04:12
SKU: MAYA16-MI Categorias: Animação 3D, Arquitetura e Eng. Civil, Design de Interiores, Maquete Eletrônica, Maya
Descrição
Um dos profissionais mais procurados no segmento 3D é o generalista 3D de interiores. Esse é um profissional que modela cenas com aspecto realístico para apresentações. Agora é hora de você aprender técnicas para criar seus próprios cenários e ambientes no Autodesk Maya. Aprenda passo a passo todo o processo de produção de modelagem de um ambiente. Essa é a sua oportunidade de ingressar nesse mercado promissor e que carece de profissionais qualificados.
Objetivos
- Ensinar técnicas de modelagem e criação de interiores no Autodesk Maya 2016, apresentando o fluxo de produção de modelagem de móveis e habilitando o aluno a criar seus próprios ambientes
A quem se destina
- Modeladores, designers, desenvolvedores de games, animadores, generalistas 3d, cadistas, estudantes de arquitetura e todos interessados em desenvolvimento de interiores
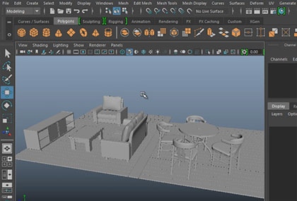
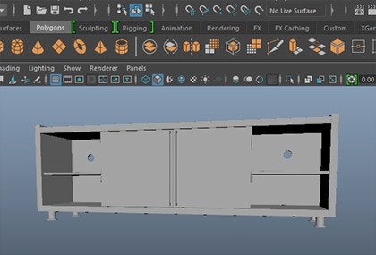
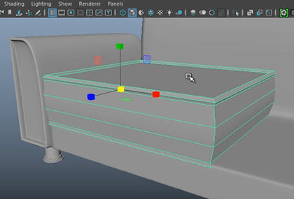
Neste curso mostraremos passo a passo todo o processo de produção de modelagem de um ambiente no Autodesk Maya 2016. Para iniciar, vamos configurar e personalizar o projeto. Em seguida, modelaremos os móveis que vão compor o projeto: sofá, mesa de centro, mesa de café, cadeiras e rack. Para deixar um ambiente com um aspecto realístico é necessário acrescentar objetos de decoração, então vamos modelar abajures e luminárias. Como atividade complementar, você poderá modelar outros elementos para decorar o ambiente, como xícaras, prateleiras, vasos, TV e muito mais. Com os elementos que vão compor a cena já modelados, criaremos o ambiente (piso, paredes, aberturas) e organizaremos a cena, finalizando a modelagem do projeto. Com esse conhecimento, você estará pronto para prosseguir com suas próprias produções.
Módulos deste curso
Módulo 1
Modelando o Sofá, a Poltrona e a Mesa de Centro
Para iniciar o processo de produção da modelagem do ambiente, vamos configurar e personalizar o projeto, em seguida iniciamos a modelagem do sofá de uma poltrona e da mesa de centro que irá compor o ambiente.
| Idioma | Português |
|---|---|
| Tempo total de vídeo aulas | 03:31:25 |
| Nível deste curso | Intermediário |
| Equivalência em horas aulas | 24:00:00 |
| Espaço mínimo em disco recomendado para instalação | 2.0 GB |
| Tamanho do arquivo para Download | 1.59 MB |
| Configuração mínima | Para curso Online:
|
| Sistema operacional | Para curso em Download: Windows 2000 / XP / VISTA / 7 / 8 / 10 Para curso Online: Qualquer sistema operacional com navegador de internet atualizado com suporte a vídeos com tecnologia HTML5 |
| Conhecimentos necessários | Conhecimento básico no Autodesk Maya, que pode ser adquirido no curso Maya 2015 Fundamentos, da Render |
| Usabilidade | Totalmente em português |
| Recomendações | Utilizar o Autodesk Maya 2016 em Inglês, pois no curso foi usada essa versão |
| Software | Para realizar nossos cursos é necessário que o aluno tenha o software instalado (seja comprado ou baixado da internet). De preferência a mesma versão do curso ou mais recente. Pois não trabalhamos com softwares e licenças, apenas com os cursos online. |

Adquirindo o Curso (exceto Gratuitos), o Teste Online para Certificação RENDER está incluso. A aquisição separada deste Teste Online é destinado às pessoas que não passaram nas duas tentativas do mesmo. Pessoas que dominam os assuntos propostos deste curso e não desejam adquiri-lo, podem comprar o Teste Online para avaliarem seu conhecimento. Obtendo 70% ou mais de acertos, o Download do Certificado de Aprovação ficará disponível na área do aluno. Mais detalhes...
Certificação, apenas:
R$29,00
Autores
- Luiz Henrique D'Almeida ver mais
Locutores
- Render Cursos Ltda
Revisores
- Aislan Leogênio Rosa
Todos os direitos estão reservados para Render Cursos Ltda.
Quer ser um Instrutor? Saiba mais
Quer ser um Instrutor? Saiba mais
Todos os direitos estão reservados para Render Cursos Ltda. Avaliação 0 de 5
0 reviews
Avaliação 5 de 5
0
Avaliação 4 de 5
0
Avaliação 3 de 5
0
Avaliação 2 de 5
0
Avaliação 1 de 5
0
Apenas clientes conectados que compraram este produto podem deixar uma avaliação.
Você também pode gostar de…
Grátis!
Ver opções Este produto tem várias variantes. As opções podem ser escolhidas na página do produto
Ver opções Este produto tem várias variantes. As opções podem ser escolhidas na página do produto
ou R$19,90 (pix
)
Ver opções Este produto tem várias variantes. As opções podem ser escolhidas na página do produto
12x de R$26,00 s/ juros
ou R$274,56 (pix
)
Ver opções Este produto tem várias variantes. As opções podem ser escolhidas na página do produto
ou R$19,90 (pix
)
Ver opções Este produto tem várias variantes. As opções podem ser escolhidas na página do produto
ou R$19,90 (pix
)
Produtos relacionados
Ver opções Este produto tem várias variantes. As opções podem ser escolhidas na página do produto
ou R$19,90 (pix
)
Ver opções Este produto tem várias variantes. As opções podem ser escolhidas na página do produto
ou R$19,90 (pix
)
Ver opções Este produto tem várias variantes. As opções podem ser escolhidas na página do produto
ou R$19,90 (pix
)
Ver opções Este produto tem várias variantes. As opções podem ser escolhidas na página do produto
ou R$19,90 (pix
)
Ver opções Este produto tem várias variantes. As opções podem ser escolhidas na página do produto
12x de R$39,33 s/ juros
ou R$415,36 (pix
)
Ver opções Este produto tem várias variantes. As opções podem ser escolhidas na página do produto
ou R$19,90 (pix
)
Ver opções Este produto tem várias variantes. As opções podem ser escolhidas na página do produto
ou R$19,90 (pix
)
Ver opções Este produto tem várias variantes. As opções podem ser escolhidas na página do produto
ou R$19,90 (pix
)
Ver opções Este produto tem várias variantes. As opções podem ser escolhidas na página do produto
ou R$19,90 (pix
)
Grátis!
Ver opções Este produto tem várias variantes. As opções podem ser escolhidas na página do produto
Ver opções Este produto tem várias variantes. As opções podem ser escolhidas na página do produto
ou R$19,90 (pix
)














Avaliações
Limpar filtrosNão há avaliações ainda.