Bem-vindo ao curso de Análise de Elementos Finitos (FEA) com Inventor 2024! Este curso foi desenvolvido para fornecer uma compreensão abrangente das técnicas de análise de tensão e vibração utilizando o Autodesk Inventor. Começaremos com os conceitos básicos, configurando materiais e unidades de medida, e avançaremos para análises complexas em diferentes tipos de peças e montagens. Você aprenderá a criar e interpretar resultados, gerar relatórios detalhados e exportar dados visuais. Este curso é ideal para engenheiros, estudantes e profissionais da indústria que desejam aprimorar suas habilidades e realizar análises precisas e confiáveis em seus projetos. Prepare-se para transformar a maneira como você aborda a análise estrutural com ferramentas poderosas e uma metodologia prática!
Módulos deste curso
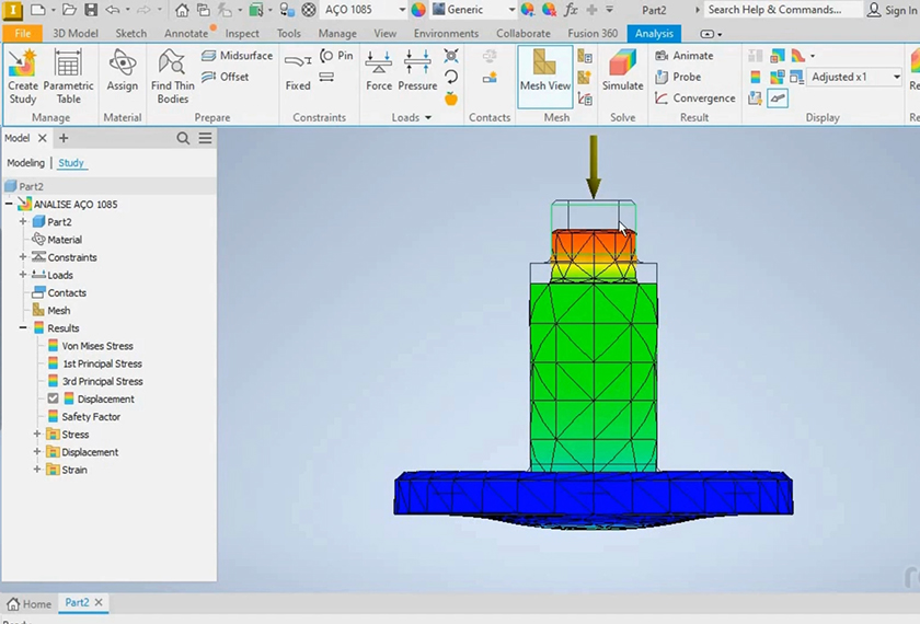
Módulo 1
Aspectos Iniciais e Estudo de Análise de Tensão em Peças
Neste Módulo, aprenderemos os principais comandos do módulo de análise de elementos finitos: aplicação de carregamentos, utilização e refinamento de malhas, visualização de resultados individuais para cada peça, compreendendo as reações das tensões envolvidas e a gerar o relatório da análise.
































PAULO ANTONIO (comprador verificado) –
Muito bom, porem faltou umas montagens mais complexas
Dirceu (comprador verificado) –
Até o momento 51% do Curso, eu Aprovo estas Analises, muito bom o Passa a Passo….Parabéns Srs. Mestres !!!!!!!!!!!!!!!
Clayton Ricardo Sinhoreli (comprador verificado) –
Ótimo Curso!