Neste curso aprenderemos a fazer a programação de fresadoras CNC no Inventor 2016. Entenderemos o que é a manufatura auxiliada por computador (CAM) e como ela é aplicada no Inventor. Aprenderemos a criar Setup em função da máquina que será utilizada e das operações que serão realizadas. Veremos como programar operações de fresamento em 2 e 3 eixos simultâneos, tais como: desbastes, acabamentos, usinagem em rampa, perfis circulares, cavidades, chanfros e furação. Aprenderemos também como simular o fresamento e como gerar o programa que será inserido na máquina para a fabricação das peças. Para complementar ainda mais o aprendizado, disponibilizaremos exemplos práticos e exercícios complementares. Comece agora mesmo este curso, se aperfeiçoe no uso do Inventor e elabore projetos otimizados!
Módulos deste curso
Módulo 1
Visão Geral do Curso e Introdução ao Módulo CAM
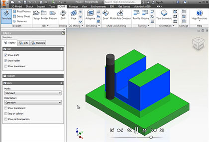
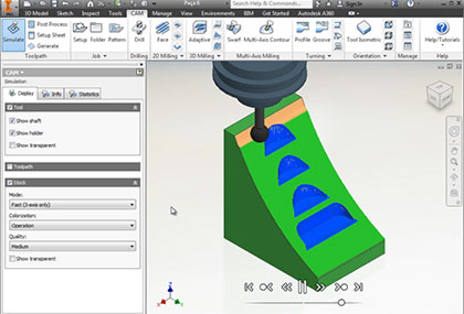
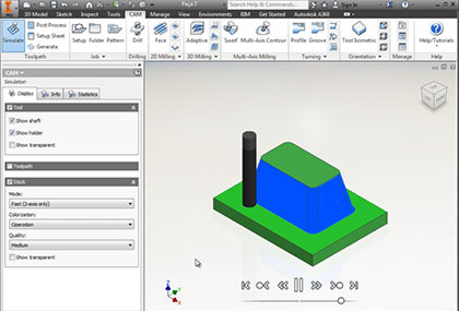
Neste módulo serão apresentados os conceitos de Comando Numérico Computadorizado aplicado ao Fresamento. Exploraremos o ambiente de CAM (Manufatura Auxiliada por Computador) no Inventor 2016, a interface e a localização dos comandos para a realização de programações. Aprenderemos também a iniciar um trabalho, através do "Setup" de uma peça.































Carlos (comprador verificado) –
Curso bastante prático e com excelentes exemplos. parabéns!!
Luiz cezario da Silva Filho (comprador verificado) –
excelente curso ,gostei muito
Marcelo –
Muito bom
Wagner (comprador verificado) –
Excelente!
FERNANDO –
muito bom
Luiz (comprador verificado) –
Melhorar a voz que apresenta. Utilizar uma voz humana, acredito que ficaria melhor
Claudinei (comprador verificado) –
Bom o curso, mas faltou mais exemplos como usinar superfícies de molde.
franceilton (comprador verificado) –
muito bom
muito intuitivo