Seja bem-vindo a este curso. No primeiro módulo, veremos como baixar o programa Circuit Wizard. Navegaremos pela interface do programa e faremos as primeiras inserções e interligações de componentes e a geração do layout de uma placa de circuito impresso. No módulo 2, veremos alguns recursos do programa para geração de layouts de forma automática e manual. No módulo 3, estudaremos a definição de parâmetros, como a área e o formato de uma placa e de uma área cobreada, e aprenderemos como adicionar trilhas e pads, como inserir rótulos e jumpers, etc. Para finalizar, no último módulo exercitaremos os conhecimentos abordados neste curso através de exemplos práticos e um exercício complementar sugerido. A equipe Render deseja um ótimo aprendizado.
Módulos deste curso
Módulo 1
Introdução
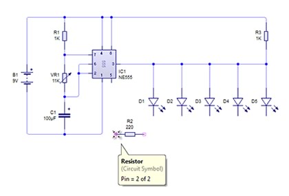
Neste módulo, faremos a introdução ao curso e veremos como baixar o programa "Circuit Wizard". Veremos as diferenças que existem entre as principais guias do programa, como inserir e interligar componentes e como gerar o "layout" de uma placa de circuito impresso automaticamente.































Raimundo Vieira da Silva –
Estou muito contente com os cursos da render, não só com este mas todos adquiri! Foi de grande investimento. Aprendi muito com os cursos da render. Este já é o quarto curso adquirido e vou continuar comprando! Sempre recomendarei para meus amigos!
Parabéns pelo atendimento da equipe render!
Francisco Nonato de Lima Junior –
Os cursos da Render são ideais para quem deseja ampliar seus conhecimentos e crescer profissionalmente. Parabéns, Render!
C?sar Augusto (comprador verificado) –
muito bom bem explicado, um pouco lento, poderia ser mais sucinto ainda, mas bem didático.