Com uma abordagem simples e objetiva, ensinaremos neste curso o uso de vários comandos e procedimentos para o aprimoramento de técnicas avançadas de simulação. Serão apresentadas diversas funções lógicas, suas aplicações e utilidades para o desenvolvimento de circuitos digitais. Mostraremos características que ajudarão a criar esquemas com aparência profissional e documentar projetos corretamente. Veremos algumas técnicas de desenvolvimento de projetos mais eficientes, com a inserção de parâmetros nos bancos de dados dos componentes aplicados. Trataremos sobre os processos de transferências de um diagrama esquemático para o Ultiboard, permitindo a criação de layouts de placa de circuito impresso. Comece agora mesmo este curso e obtenha um diferencial para seu currículo e sua carreira.
Módulos deste curso
Módulo 1
Projetos Iniciais no Multisim 13.0
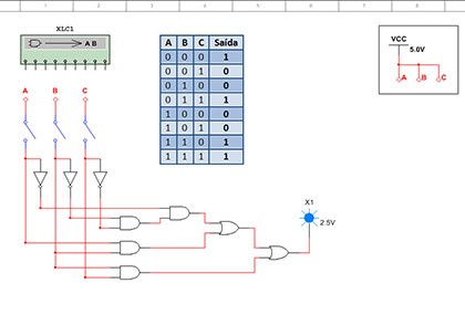
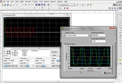
Neste módulo, veremos como instalar o Multisim no computador e como traduzi-lo para o idioma português. Veremos as ferramentas disponíveis no programa para melhorar a aparência dos projetos, como utilizar técnicas para calcular capacitâncias, indutâncias e potências, e como utilizar os instrumentos do LabVIEW integrados no Multisim, para ampliar as capacidades de simulação do programa.































Wilson Seluque (comprador verificado) –
Eu já fiz outros cursos do Multisim, mas este me ajudou a complementar meus conhecimentos.