Iniciaremos o curso com os conceitos básicos de eletrônica, fundamentando o aprendizado. Em seguida, falaremos sobre resistores, explicando sua importância, formas de leitura e associação. Trataremos sobre capacitância, capacitores e reatância capacitiva, conceituando e falando sobre formas de associação e aplicação. Abordaremos sobre indutância, apresentando os conceitos de magnetismo e eletromagnestimo. Falaremos do conceito de indução mútua, o funcionamento da bobina de indução e do transformador. Em seguida, explicaremos a estrutura da matéria dos condutores, semicondutores e isolantes, tratando também sobre dopagem de semicondutor, formação dos semicondutores dos tipos N e P, funcionamento do diodo PN em polarização direta e reversa. E para concluir, propomos diversos exercícios para você resolver e treinar os conhecimentos adquiridos.
Módulos deste curso
Módulo 1
Conceitos Básicos
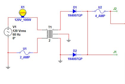
Neste módulo faremos nossa introdução à eletrônica, mostrando algumas simbologias usadas e os conceitos de corrente contínua e corrente alternada. Também apresentamos um dos simuladores de eletrônica mais utilizado no mundo, o Multisim, e como trabalhar na plataforma do programa.































Degilson Ribeiro Dos Santos –
O Curso de eletrônica básica é ótimo!
Sou estudante de mecatrônica e tive muita dificuldade em aprender eletrônica, então resolvi fazer o curso da Render para me auxiliar nesta materia que tinha tanta dificuldade. Foi um secesso! Estava com medo de ficar em recuperação porque minha primeira nota foi baixa, então na prova de eletrônica que fecharia o semestre teria que tirar uma nota melhor.
Foi surpreendente. Tirei uma nota acima do que eu esperava.
Carlos Souza Filho –
Este curso me ajudou ampliar meus conhecimentos em Eletrônica para que eu pudesse terminar meu curso de Mecatrônica.
Jayson Lückemeyer –
O curso é muito produtivo e de grande auxílio pra quem deseja estar sempre se aperfeiçoando nas mais diferentes áreas. Pois conhecimento nunca é demais.
Paulo Roberto –
Muito bem explicado.
WROMA INDUSTRIA COMERCIO E MANUTEN??O DE EQUIPAMENTOS INDUSTRIAIS LTDA (comprador verificado) –
explicações de forma clara e objetiva, conteúdo abordado básico para se iniciar na eletrônica, plataforma de fácil acesso, gostando bastante do curso
Paulo (comprador verificado) –
Muito boa a dinâmica do curso
MARCO AURELIO DE OLIVEIRA –
Os assuntos tratados nas aulas são bem explicados, com exemplos, com a utilização do Multisim.
Adalberto (comprador verificado) –
Gostei muito das aulas e consegui aprender bastante. A maneira como os conteúdos foram explicados me ajudou a entender melhor os assuntos. Senti que evoluí e hoje me sinto mais confiante no que aprendi. Foi uma experiência muito boa e proveitosa!