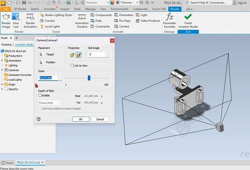
Bem-vindo ao Curso de Autodesk Inventor Studio 2024! Este curso foi desenvolvido para capacitar profissionais e estudantes da área de design e engenharia a criar representações visuais de seus projetos. Com o Autodesk Inventor Studio, você aprenderá a transformar modelos 3D em imagens e animações, aprimorando a comunicação de ideias e o impacto das suas apresentações. Durante o curso, você explorará as ferramentas de renderização, animação e simulação, dominando técnicas essenciais para criar modelos de alta qualidade e visuais dinâmicos. Desde o aprendizado de materiais, texturas e iluminação até a criação de animações detalhadas, você será capaz de simular e mostrar como seus projetos funcionam em um ambiente virtual.
Módulos deste curso
Módulo 1
Introdução ao Autodesk Inventor Studio - Conceitos Básicos e Interface
Neste módulo, os alunos serão introduzidos à interface do Inventor Studio e aprenderão conceitos básicos de iluminação, texturas e renderização. Também explorarão configurações de backgrounds e inserção de imagens para aprimorar a apresentação de modelos.






























