Neste curso aprenderemos a trabalhar com montagens no Inventor, iniciando com uma visão geral dos tópicos para facilitar o aprendizado. Na sequência, aprenderemos a inserir componentes na montagem, adicionar as restrições, inserir componentes a partir da biblioteca do Inventor, trabalhar com arquivos importados de outros softwares, espelhar, mover e rotacionar os componentes. Treinaremos o desenvolvimento de montagens, aperfeiçoando-se no uso do Inventor, através da realização de dois exemplos práticos, montando o conjunto de uma espada e o conjunto de um ponto de ancoragem. Também deixaremos tarefas para o aluno fazer, propondo a montagem de uma chave roquete e de uma chave de grifo.
Módulos deste curso
Módulo 1
Elaborando Montagens
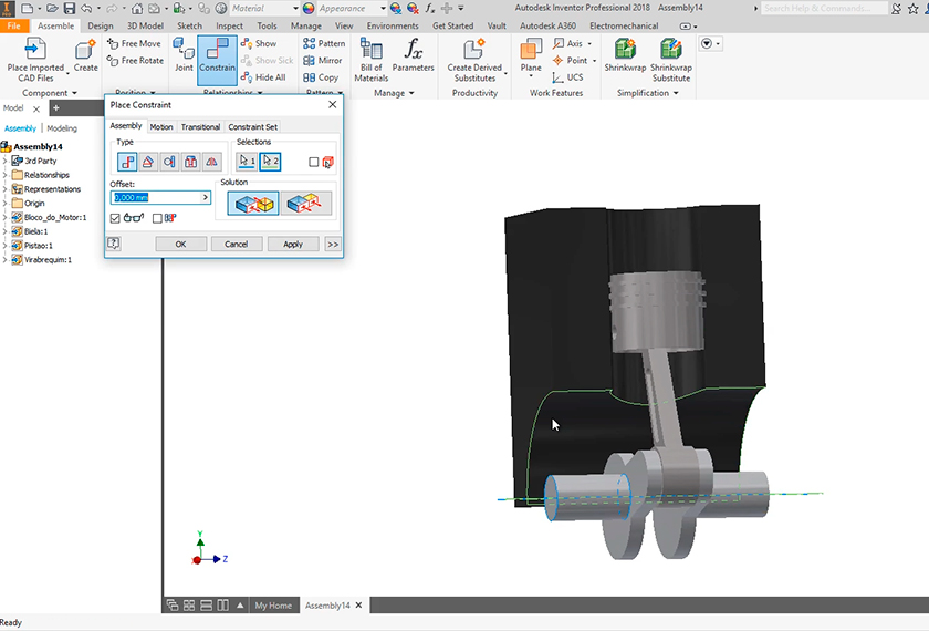
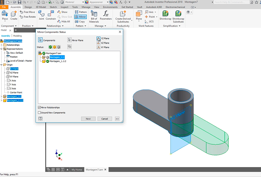
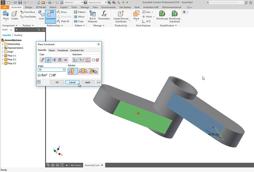
Neste módulo teremos uma visão geral do curso, entendendo sua organização para facilitar o aprendizado. Aprenderemos a inserir componentes na montagem, adicionar as restrições, inserir componentes a partir da biblioteca do Inventor, trabalhar com arquivos importados de outros softwares, espelhar, mover e rotacionar os componentes.































Sávio Araújo Pereira (comprador verificado) –
Curso bastante didático e informativo. Totalmente fiel a sua proposta de ensino
ZAINE SILVA –
ótimo curso.
Eric Loque Magalhães Xavier –
Bom curso !
Fagner (comprador verificado) –
Como o nome do curso do curso sugere é bem básico porém eficiente. recomendo para iniciantes.
GILVAN DOS (comprador verificado) –
10 muito bom
Alessandro –
Curso Excelente!
Vander da Silva (comprador verificado) –
muito bom, ótimo curso!
WILLIAM (comprador verificado) –
Fundamental para iniciantes. Gostei.