Veja passo a passo como desenvolver uma Hélice, um Amassador de Latas, dois tipos de Engrenagem, um Motor Industrial, um Parafuso Roscado, um Pino Recartilhado, um Escape Automotivo, um Cooler e um Desinfetante.
Módulos deste curso
- 1. Modelando uma Hélice e um Amassador de Latas 1 aula grátis
- 2. Modelando uma Engrenagem
- 3. Modelando um Motor Industrial 1 aula grátis
- 4. Modelando um Parafuso Roscado e um Pino Recartilhado
- 5. Modelando um Escape Automotivo 1 aula grátis
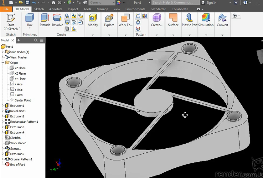
- 6. Modelando um Cooler
- 7. Modelando um Desinfetante
- 8. Modelando uma Engrenagem Helicoidal 1 aula grátis
Módulo 1
Modelando uma Hélice e um Amassador de Latas
Aprenda a criar uma Hélice e um Amassador de Latas de forma prática usando os vários recursos do Inventor.





























DANIEL MAINARDES (comprador verificado) –
ate o momento estou curtindo muito